Dienststelle Schumacherring MünchenFoto: BRK BV Obb.

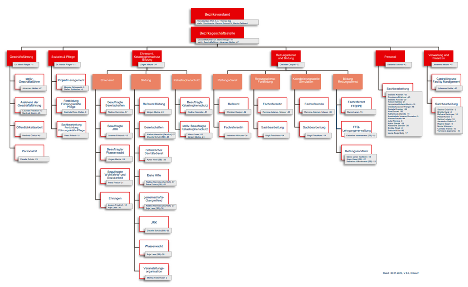
Organigramm BRK Bezirksverband Oberbayern